※なにか気になる点がありましたらコメント欄にご記入ください。また、工作や回路を製作する場合には、細かい作業などに対して、細心の注意を払われるようお願いいたします。
【目次】
1.はじめに
1bitCPUをプリント基板で組んでみました。実際作ってみると、それなりに手ごたえを感じました。
プリント基板の設計や、はんだ付けで部品を実装したときの体験を備忘録として残しておくことにします。

※以前、ブレッドボードで組んだときの記事は次の通りです。
tanuki-bayashin.hatenablog.com
動作原理など詳しく書いたつもりなので、参考にしてください。
また付録として回路図と部品表のリンク先を示しました。こちらも参考にしていただければと思います。
(2025/01/02 追記)
2.プリント基板の設計
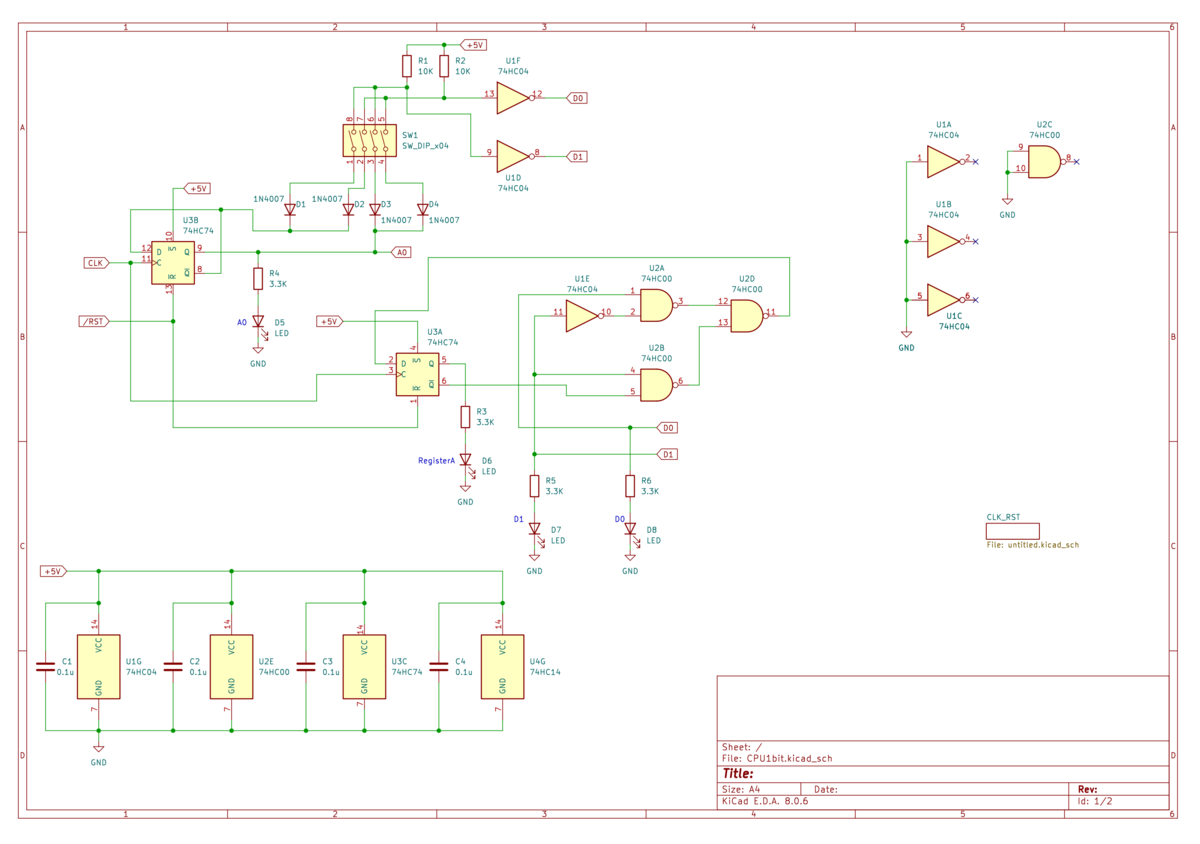
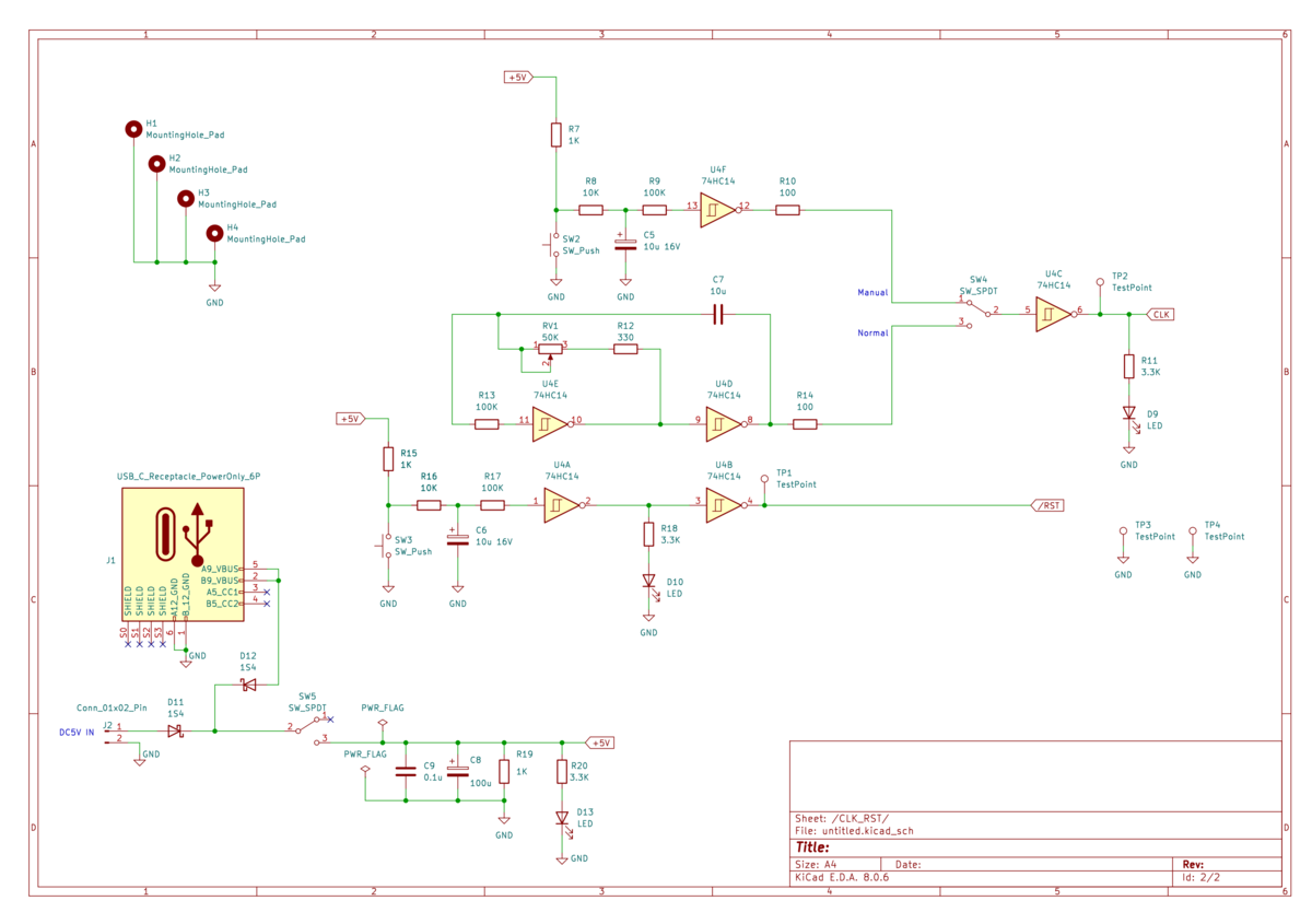
まず回路図を示します。


図1のほうに関しては、以前の記事とほとんど同じです。実際にプリント基板の設計を通して、配線がしやすいように、ピン番号を入れ替えているところがあります。
図2に関してはクロック回路に関して、クロック周波数はボリュームで調節できるようにしました。調節できることで動きに面白みが出たかと思います。
また電源に関する部分で、電源ICをなくしました。(外部電源化しました)そのおかげで回路が小さくまとまりました。
さらにUSB Type-Cのコネクタもつけました。USB電源により動作するのは、便利かと思います。
※設計したプリント基板の図面もお載せしたいところなのですが、筆者の手違いでファイルを破壊してしまい、今現在修正中です。近いうちに再度発注をかけるつもりですので、そのときには設計しなおせているかと思います。
3.部品の実装

発注した基板の写真をお見せします。中国の基板メーカーJLCPCBのお世話になりました。
(届くまで約1週間かかり、価格は1枚約100円です)
※少し遊び心から、基板の色を黄色にしてみました。
また部品表も載せておきます。

部品を実装するときに気づいた点と言えば、USB Type-Cの端子が図面のフットプリントと異なる部品をはんだ付けしてしまいました。
その結果、うまくパターンとはんだ付けできておらず、今現在USBからの給電ができていない状態です。
後日、部品箱をよく探してみたところ、基板のパターンと合致するUSB端子を見つけたので、近いうちにはんだ付けして、USB接続できることを実証したいです。
(電池ボックスからピンヘッダ経由での給電はできています)
後は特にはないでしょうか。(意外と実装が面倒だったぐらいでしょうか)
プリント基板化できているので、部品を差し込んではんだ付けすれば回路は完成するという点では、簡便さはあるかと思います。
4.動画
クロックとリセットの機能の確認:
www.youtube.com
基板の上のほうの紫のLEDがレジスタAに当たります。(見えにくいですね)
リセットのスイッチ(白いほう)を押すと、データなどが初期化されるのと、クロックのスイッチ(黄色いほう)を押すと、スイッチを押すたびに各LEDが点滅することが分かるかと思います。(マニュアルモード時)
オートモード時の動き:
www.youtube.com
オートモードではCPUが自動で動作します。(当たり前ですが・・)
ボリュームを回転させることで、LEDの点滅が遅くなったり早くなったりしています。(数Hz~約100Hzくらいです)
5.まとめ
1bitCPUの製作の経緯を簡単にまとめました。
こんな感じです。
最後までお付き合いくださり、ありがとうございました。
付録 回路図と部品表のリンク先
下のリンクからzipファイルをダウンロードするなり、リポジトリをクローンするなりしてください。
https://github.com/Myuu1967/TB-01